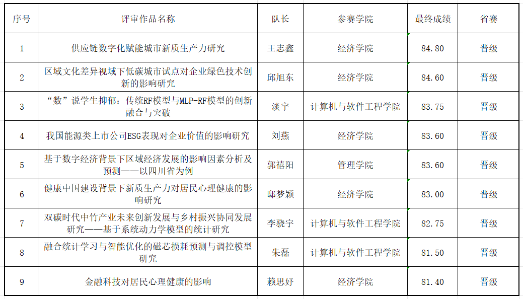
2025年(第十一届)全国大学生统计建模大赛(以下简称:“大学生统计建模大赛”)由中国统计教育学会主办,西华大学本次校赛共有24支队伍报名,15支队伍成功提交了参赛作品。校赛根据全国赛的评分标准组织校内外评审专家采取线上匿名通讯评审,每个作品由4位以上评审专家进行打分,取平均分作为参赛作品最终成绩。根据国组委分配给我校晋级省赛名额,最终选出靠前的9支队伍进入省赛,现对晋级省赛队伍进行公示。如有异议,请于5月23日之前向校赛组委会提出书面申诉(不接受匿名申诉)。申诉应由参赛队长向校赛组委会递交书面申诉材料,逾期视为无异议。联系电话:028-87727867。

西华大学2025年“大学生统计建模大赛”晋级省赛名单
bevictor伟德,伟德bv国际体育
2025年5月21日
